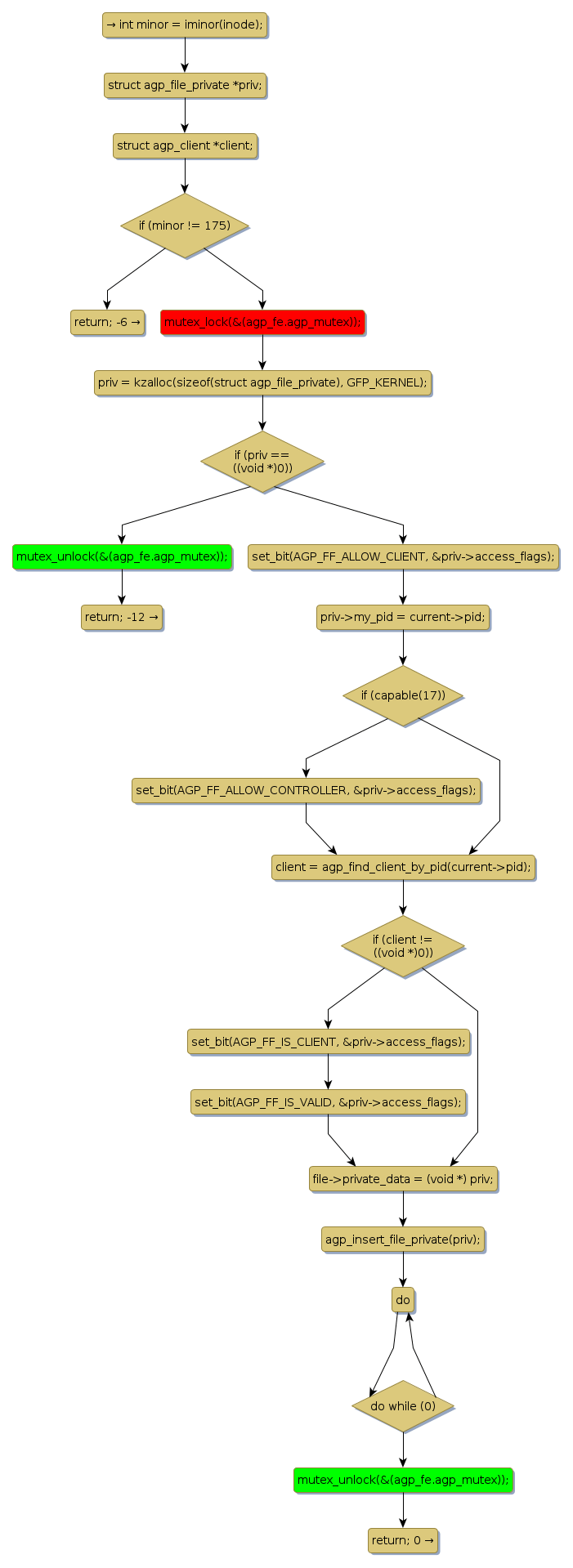
Instance Verification Kit (IVK)
mutex lock @ [15537+32+/linux-3.19-rc1/drivers/char/agp/frontend.c]
Instance Signature: agp_mutex
|
The Matching Pair Graph:
|
|
Function Name
|
Control Flow Graph (CFG)
|
Events Flow Graph (EFG)
|
Source Correspondence
|
|
agp_open
|
|
|
[15349+8+/linux-3.19-rc1/drivers/char/agp/frontend.c]
|